Processus Dédouanement Processus Logistique Integrée
Diagrammes de processus: Cartographie
Processus Achat Processus Commercial
Processus Dédouanement Processus GRH
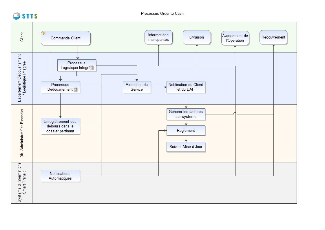
Processus Logistique Integrée Processus Order to Cash
Processus Pilotage du SMI Procédure Actions Correctives
Procédure Audit Interne Procédure Dédouanement Urgent
Procédure Etude des offres Procédure Execution de transport International
Procédure Gestion de Documents Procédure Gestion des Risques
Procédure Transport de Produits Dangereux