D:\Google Drive\STTS QSE Management System\STTS - Systeme de Manegement Integré\Processus Pilotage de SMI\Fiche Action Corrective.docx D:\Google Drive\STTS QSE Management System\STTS - Systeme de Manegement Integré\Processus Pilotage de SMI\Tableau Actions Correctives Preventives.docx D:\Google Drive\STTS QSE Management System\STTS - Systeme de Manegement Integré\Processus Pilotage de SMI\Fiche Action Corrective.docx
Diagrammes de processus: Cartographie
Processus Achat Processus Commercial
Processus Dédouanement Processus GRH
Processus Logistique Integrée Processus Order to Cash
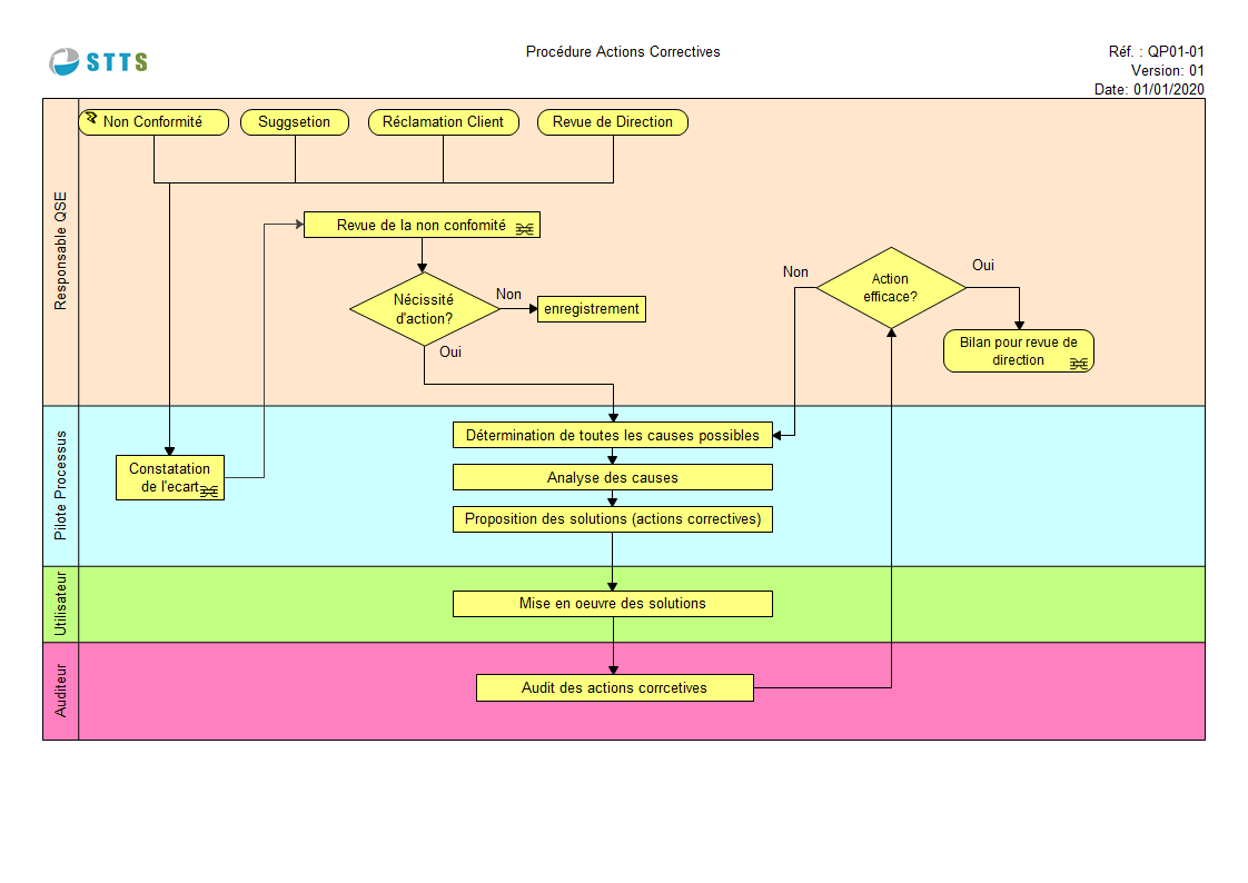
Processus Pilotage du SMI Procédure Actions Correctives
Procédure Audit Interne Procédure Dédouanement Urgent
Procédure Etude des offres Procédure Execution de transport International
Procédure Gestion de Documents Procédure Gestion des Risques
Procédure Transport de Produits Dangereux